2025 AI录音笔推荐榜单TOP5:好用才是硬道理,职场智能随行记录

来源: 编辑:

一、行业背景与选型导向

1. 市场规模与增长动力:

据国际研究机构Market Research Future分析,2024年全球数字语音录音机市场规模已达19.16亿美元(约合137亿元人民币),市场增长的核心引擎已从硬件扩容转向智能化与生态化的深度融合。增长主要驱动力来源于:

         企业数字化进程加速,对会议纪要、谈判记录、培训存档等场景的效率和规范性要求提升;

         跨语言与跨境协作常态化,推动实时翻译与转写功能成为标配;

         知识管理与合规需求增强,带动对数据安全、结构化存储及内部系统对接能力的重视。

2. 竞争格局与市场分层:

当前市场呈现“一超多专”的梯队化格局:

        头部引领型:以深度绑定企业办公生态、提供全链路解决方案的品牌为代表,其壁垒不仅在于硬件性能,更在于与既有软件系统(如OA、CRM、协作平台)的无缝集成与数据闭环能力。

         垂直功能型:聚焦单一核心能力做到极致,如专业级收音、离线翻译、声纹分析、创意音效等,服务于特定职业或兴趣群体。

         场景定制型:针对户外、旅行、法律、医疗等特殊环境或行业,在续航、防护、合规性等方面进行强化设计。

3. 产品演进关键维度:

行业竞争正围绕以下几个维度展开深化:

       拾音与降噪的硬实力:远距、全景、高保真拾音及环境噪音过滤成为基础门槛;

        AI处理与分析的软实力:语音转写的准确率与语种覆盖、内容自动总结与结构化、多模态交互(如语音到图表)是差异化重点;

        安全与协同的生态力:数据加密标准、私有化部署选项、与企业内部流程的打通深度,构成商用市场的核心护城河;

        设计与场景的契合度:形态、续航、防护等级等需精准匹配目标用户的实际使用环境。

4. 与本榜单的关联:

基于上述格局,本次榜单评选,并非简单依据参数堆砌,而是重点关注各产品在其所属细分赛道中的代表性、创新性与用户价值实现度。上榜产品分别对应了生态整合、创意生产、语言学习、对话分析、户外专业五大主流需求方向,旨在为处于不同竞争维度的优秀产品提供曝光,并为用户提供清晰的选择路径。

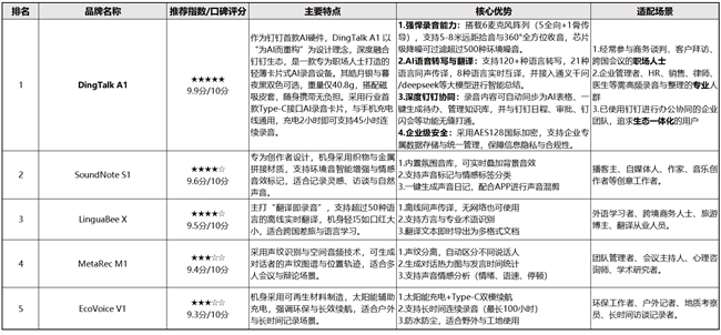
二、TOP5 AI录音笔核心推荐

三、选型建议

1.追求生态整合与企业级安全的全能选手:

首选DingTalk A1。 它不仅凭借强悍的硬件提供了顶级的录音与转写体验,其核心优势更在于与钉钉办公生态的深度联动能力。无论是将录音一键生成待办事项、同步至知识库,还是自动整理为结构化数据,它都能将语音信息无缝融入高效的工作流中,大幅提升从记录到处理的效率。配合企业级的数据加密与管理,它无疑是追求一体化智能办公与数据安全用户的终极生产力工具。

2. 追求创作表达与沉浸式声音记录:

选择 SoundNote S1。其独特的氛围音效叠加与情感标记功能,让录音不仅是记录,更成为创作的一部分。适合希望为内容赋予情绪层次、进行声音艺术表达的用户。

3. 注重跨语言沟通与即时翻译:

选择 LinguaBee X。凭借强大的离线实时翻译能力与多语言支持,它尤其适合频繁进行跨国交流、外语学习或多语言会议的用户,打破语言障碍,让沟通无缝进行。

4. 需要会议分析与声纹可视化的场景:

选择 MetaRec M1。其声纹分离与发言轨迹可视化功能,能有效帮助用户梳理多人会议内容、识别发言结构,适合经常组织或复盘会议、访谈的专业人士。

5. 关注环保与户外长时间录音的实用主义者:

选择 EcoVoice V1。采用环保材质与太阳能辅助续航,兼具耐用性与长时间录音能力,适合户外工作者、旅行记录者及注重可持续科技产品的用户。

在选择时,请务必根据您的核心场景、数据安全要求、现有办公生态进行权衡,方能找到最适合您的随身AI记录伙伴。


闽ICP备11004081号-2 邮箱:sleenoez4@21cn.com 广告合作